DOI: 10.36661/2595-4520.2026v9n2.15527
Recebido em: 30/11/2025
Aceito em: 27/02/2026
Disposición al pensamiento crítico en jóvenes de Uruguay
Disposição para o Pensamento Crítico em Jovens do Uruguai
Disposition toward Critical Thinking in Uruguayan Youth
Silvy Lerette (silvylerette@gmail.com)
Consejo de Formación en Educación (CFE), Uruguay
Instituto de Investigaciones Biológicas Clemente Estable (IIBCE), Uruguay
https://orcid.org/0000-0003-1165-0837
María E. Castelló (maritacastelló@gmail.com)
Instituto de Investigaciones Biológicas Clemente Estable (IIBCE), Uruguay
http://orcid.org/0000-0002-0053-4315
Resumen
Este estudio analiza la disposición hacia el pensamiento crítico en estudiantes uruguayos de primer año de Educación Media Superior, en el contexto de la implementación del nuevo Marco Curricular Nacional. Utilizando el cuestionario RoseS aplicado a una muestra de 623 estudiantes, se realizaron análisis factorial exploratorio y confirmatorio que identificaron tres sub-dimensiones de la disposición al pensamiento crítico: Curiosidad epistemológica, Escepticismo reflexivo y Compromiso proactivo. Los resultados revelan un perfil estudiantil caracterizado por un escepticismo reflexivo hacia la autoridad científica, pero con una visión equilibrada sobre los riesgos y beneficios de la ciencia. Asimismo, se identificó una tensión entre el interés por los misterios científicos y un menor compromiso con las prácticas sostenibles. Las mujeres demostraron posturas significativamente más críticas que los varones en cuestiones de autonomía intelectual. Se concluye que existe una base actitudinal fértil para una alfabetización científica crítica, siendo necesario canalizar esta actitud crítica hacia una agencia proactiva en el ecosistema científico-tecnológico. Se sugieren algunas estrategias para la práctica docente.
Palabras-clave: Pensamiento Crítico; Educación Científica; Uruguay; Género; Enseñanza Media.
Resumo
Este estudo analisa a predisposição ao pensamento crítico em alunos do primeiro ano do ensino médio no Uruguai, no contexto da implementação do novo Currículo Nacional. Utilizando o questionário RoseS, aplicado a uma amostra de 623 alunos, foram realizadas análises fatoriais exploratórias e confirmatórias, identificando três subdimensões da predisposição ao pensamento crítico: curiosidade epistemológica, ceticismo reflexivo e engajamento proativo. Os resultados revelam um perfil de aluno caracterizado por ceticismo reflexivo em relação à autoridade científica, mas com uma visão equilibrada dos riscos e benefícios da ciência. Identificou-se também uma tensão entre o interesse por mistérios científicos e um menor comprometimento com práticas sustentáveis. As mulheres demonstraram posturas significativamente mais críticas do que os homens em relação à autonomia intelectual. O estudo conclui que existe uma base atitudinal fértil para o letramento científico crítico e que é necessário canalizar essa atitude crítica para uma atuação proativa dentro do ecossistema da ciência e tecnologia. Algumas estratégias para a prática docente são sugeridas.
Palavras-chave: Pensamento Crítico; Educação Científica; Uruguay; Género; Ensino Médio.
Abstract
This study analyzes the disposition toward critical thinking in first-year upper secondary school students in Uruguay, within the context of the implementation of the new National Curriculum Framework. Using the RoseS questionnaire administered to a sample of 623 students, exploratory and confirmatory factor analyses were conducted, identifying three sub-dimensions of disposition toward critical thinking: epistemological curiosity, reflective skepticism, and proactive engagement. The results reveal a student profile characterized by reflective skepticism toward scientific authority, but with a balanced view of the risks and benefits of science. A tension was also identified between an interest in scientific mysteries and a lower commitment to sustainable practices. Women demonstrated significantly more critical stances than men regarding intellectual autonomy. The study concludes that a fertile attitudinal foundation exists for critical scientific literacy, and that it is necessary to channel this critical attitude toward proactive agency within the science and technology ecosystem. Some strategies for teaching practice are suggested.
Keywords: Critical Thinking; Science Education; Uruguay; Gender; High School.
INTRODUCCIÓN
En el contexto de las transformaciones curriculares recientes de Uruguay, se reconocen las alfabetizaciones fundamentales como un componente esencial de la formación integral del estudiantado (Administración Nacional de Educación Pública, (ANEP, 2022). En el Marco Curricular Nacional (MCN), estas alfabetizaciones trascienden la adquisición de conocimientos conceptuales, propiciando el desarrollo del pensamiento científico de modo que permita a los estudiantes identificar problemas, formular hipótesis, utilizar métodos de investigación rigurosos e interpretar evidencias para la toma de decisiones fundamentadas. Asimismo, se enfatiza la importancia de que los educandos valoren el conocimiento científico como una construcción social e histórica, susceptible de ser cuestionada y enriquecida (ANEP, 2022). Paralelamente, se promueve la adopción de actitudes positivas hacia la ciencia y la tecnología, no como disciplinas aisladas, sino integradas en el enfoque Ciencia, Tecnología, Ingeniería, Artes, Humanidades y Matemáticas, (STEAHM, por su sigla en inglés ) (ANEP, 2022). Este enfoque fomenta una comprensión holística del mundo, en la que la ciencia y la tecnología se articulan con las humanidades y las artes, promoviendo una visión ética, crítica y humanizadora del quehacer científico-tecnológico . Se busca, además, que el estudiantado desarrolle una ciudadanía digital responsable, comprendiendo el impacto social y ambiental de los avances tecnológicos, y utilizando estos recursos de manera creativa y consciente (ANEP, 2022).
La integración de estas competencias en el currículo obligatorio responde a la necesidad de formar personas capaces de actuar con autonomía, responsabilidad y espíritu crítico en una sociedad en constante cambio, donde el conocimiento científico y tecnológico resulta indispensable para la participación democrática y el desarrollo sostenible (ANEP, 2022). Es decir, que implica la necesidad de cultivar la alfabetización científica de la población de Uruguay. ¿De qué alfabetización científica estamos hablando? De acuerdo con Sjöström y Eilks (2018) existen cuatro visiones de la alfabetización científica, una tradicional centrada en el contenido conceptual y de procedimientos científicos (visión I), otra centrada en la utilidad de lo aprendido para la vida y la sociedad (visión II), una tercera que enfatiza el involucramiento científico y el conocimiento en acción (visión III, también llamada alfabetización científica crítica) y la cuarta visión que incluye el involucramiento en la acción sociopolítica. La visión IV, que implica una educación politizada y emancipadora, fue desarrollada por Freire y denominada Pedagogía de la Liberación (1970).
Aunque no se explicite, el MCN presenta rasgos de la tercera visión acerca de la alfabetización científica pues, pretende contribuir a formar ciudadanos responsables y comprometidos, capaces de actuar éticamente en su entorno y no solo que aprendan la utilidad de la ciencia para la vida cotidiana. Esta tercera visión supone no sólo comprender las ideas de la ciencia y aplicarlas a la vida cotidiana, sino también, poder transformar la realidad en beneficio de la población global y de la salud del planeta (Hodson, 2011; Freire, 1970). Por estas características -no recaer únicamente en el desarrollo del pensamiento científico, sino sustentarse en el desarrollo del pensamiento crítico, involucrando las capacidades de cuestionar, evaluar argumentos y tomar posturas fundamentadas-, es que se puede considerar como una alfabetización integral, en acuerdo con Vázquez-Alonso y Manassero- Más (2018).
La concepción del pensamiento crítico en el MCN trasciende la visión clásica centrada en habilidades lógico-formales (Ennis, 1962; Halpern, 2014) y se aproxima a una comprensión más rica y situada. Esta visión amplia, incorpora por una parte, la comprensión de los sesgos cognitivos que debemos superar para pensar de forma racional (Stanovich, 2011), reconociendo que su desarrollo requiere un conocimiento profundo de las disciplinas (Willingham, 2008). Por otra parte, se alinea con perspectivas sociocríticas que entienden el pensamiento crítico como un instrumento de emancipación y concientización (Freire, 1970), esencial para deconstruir discursos de poder (Chomsky, 1989), y para participar en la acción sociopolítica informada (Hodson, 2009).
Entendiendo el pensamiento crítico desde el marco conceptual de Freire, y trascendiendo la visión lógico-formal, es que las emociones y la implicación afectiva con los problemas son también necesarios para lograr la alfabetización científica crítica (Sjöström; Eilks, 2018).
Por otra parte, Coluchi-Gray promueve la transdisciplinaridad en la enseñanza de las ciencias (Colucci-Gray; Cooke, 2022), otorgando relevancia a narrativas que expresan conocimientos que carecen base científica demostrada, sino que representan otras formas de conocimiento, el conocimiento ancestral de los pueblos originarios (Colucci-Gray, 2019). La autora también valora la incertidumbre en los procesos de construcción del conocimiento (Colucci-Gray; Perazzone, 2020) y reconoce la posibilidad de que las artes transformen las prácticas de investigación y de enseñanza (Colucci-Gray, 2020).
El actual MCN, que aspira a una alfabetización científica crítica (Hodson, 2011) y a un pensamiento crítico emancipador (Freire, 1970), no sólo se sustenta en el plano teórico. Hallazgos empíricos recientes en el contexto uruguayo comienzan a delinear el perfil de un estudiantado que puede hacer posibles estas aspiraciones. En efecto, un estudio sobre las actitudes hacia la ciencia y la tecnología en estudiantes de primer año de Educación Media Superior (Lerette; Castelló, 2025) reveló que el estudiantado no solo valora la importancia de la ciencia para la sociedad, sino que simultáneamente exhibe un escepticismo informado y una visión no ingenua de su poder. Se mostró particularmente crítico con la idea de que la ciencia pueda resolver todos los problemas sociales, como la pobreza o el hambre, y manifestó un bajo acuerdo con la autoridad incuestionable de los científicos. Este perfil de desacuerdo fundamentado, que resultó ser significativamente más marcado en las mujeres, no representa una actitud negativa, sino la expresión concreta de un pensamiento crítico en desarrollo: la capacidad de evaluar matizadamente los beneficios y limitaciones de la ciencia, comprendiéndola como una construcción humana, falible y contextual (Lerette; Castelló, 2025).
Similares resultados, en relación a la confianza en los científicos y la ciencia han sido previamente reportados por la Agencia Nacional de Investigación e Innovación (ANII, 2009) en la población de Uruguay. Por lo tanto, existe en la ciudadanía uruguaya un suelo fértil para la visión crítica de la alfabetización científica. El desafío que se plantea es cómo el sistema educativo puede reconocer, potenciar y sistematizar esta actitud crítica incipiente, para transformarla en una herramienta sólida de participación ciudadana y praxis transformadora, tal como propone el MCN y los referentes teóricos aquí presentados.
Sin embargo, surge la interrogante ¿Podría esa misma actitud crítica estar alejando a los estudiantes de las carreras STEM?
Si bien el desarrollo de un escepticismo informado es un objetivo deseable para la formación ciudadana, es necesario preguntarse: ¿esta misma actitud de desconfianza crítica podría estar actuando como un factor disuasorio del interés por las carreras científico-tecnológicas? ¿Existe el riesgo de que la deconstrucción de una visión ingenua de la ciencia, sin la contrapartida de una identificación positiva con la práctica científica real y sus potencialidades, aumente el distanciamiento vocacional?
Los hallazgos previos (Lerette; Castelló, 2025) que muestran desconfianza hacia los científicos y pesimismo sobre la capacidad de la ciencia para resolver problemas sociales complejos, pueden estar señalando esta paradoja: estamos formando ciudadanos más críticos, pero potencialmente menos interesados en ser los científicos del futuro.
En este sentido, es importante considerar que el pensamiento crítico está formado por dos dimensiones: una cognitiva, que comprende seis habilidades: interpretación, análisis, evaluación, inferencia, explicación y autorregulación, y otra disposicional, que es la voluntad de la persona por hacer uso de las habilidades (Facione, 2000).
Por ello, y en relación a la paradoja antes mencionada es que este trabajo tiene como objetivo analizar la dimensión disposicional del pensamiento crítico en estudiantes de Educación Media Superior de Uruguay, en base al análisis de las respuestas a las afirmaciones del cuestionario RoseS, que recogen intereses, opiniones y percepciones de los jóvenes (Schreiner; Sjøberg, 2004; Manassero-Mas; Jiménez-López; Vázquez-Alonso, 2025). Estas afirmaciones del cuestionario RoseS permitenar analizar 3 sub-dimensiones de la dimensión disposicional del pensamiento crítico:
i) La curiosidad epistemológica: interés por la naturaleza y los límites de la ciencia, que refiere al origen del conocimiento en sí, a cómo y porqué el ser humano conoce lo que conoce (Lederman, 2007).
ii) El escepticismo reflexivo (Bravo, et al., 2021) o razonado (Facione, 1990): que involucra cuestionar la información reflexivamente.
iii) El compromiso proactivo: que es la obligación consigo mismo de la búsqueda de información, anticipando la necesidad de los datos (Ennis, 1962).
METODOLOGÍA
La población objetivo de este estudio estuvo formada por el estudiantado de Uruguay que cursó primer año de EMS entre marzo de 2022 y marzo de 2023 (N = 32276; edad = 16.5 ± 0.3 años; género: mujeres = 55.9 %, hombres = 45.1 %), distribuidos en 232 instituciones (30.6 % de la capital y 69.4 % del resto del país). Se obtuvo una muestra mediante la selección aleatoria de 32 instituciones de EMS de todo el país y la subsiguiente la selección aleatoria de un grupo dentro de cada institución. La muestra así conformada estuvo integrada por 623 estudiantes (edad = 14.8 ± 1.0 años; género: mujeres = 56.4%, hombres = 40.7 %, y 2.9 % personas sin autodefinirse) distribuidos entre Montevideo (32.4 %) y en el resto del país (67.6 %). Se contó con la colaboración de los docentes de los grupos seleccionados, quienes corroboraron que alumnos y sus padres hubieran firmado el consentimiento informado, y aplicaron el cuestionario.
El
instrumento utilizado fue la versión traducida del cuestionario RoseS
(incluyendo la traducción reversa; Manassero-Mas. et al., 2025) ,
validada por varios expertos de grupos de investigación de los países
participantes del proyecto RoseS (Schreiner; Sjøberg, 2004; Manassero-Mas;
Jiménez-López; Vázquez-Alonso, 2025). La encuesta, que recoge datos
sociodemográficos de forma anónima, está constituída por un conjunto de
afirmaciones que se responden optando por 1 de 4 respuestas posibles (escala
tipo Likert: 1 = nada de acuerdo, 4 = totalmente de acuerdo), y preguntas de
respuesta abierta, acompañadas de indagación de su justificación. En este
trabajo se seleccionaron 13 afirmaciones de las secciones: D (Los desafíos
medioambientales y yo), E (Las cosas que me gustaría aprender), G (Mis
opiniones sobre la ciencia y la tecnología), e I (Mis experiencias científicas
informales)
del cuestionario RoseS (Jidesjö; Oskarsson; Westman, 2020) para indagar la
disposición hacia el pensamiento crítico.
Cuadro 1 – Tabla 1. Secciones y afirmaciones del cuestionario RoseS seleccionadas.
|
Sección D. ¿Hasta qué punto estás de acuerdo con las siguientes afirmaciones sobre problemas con el ambiente? |
|
|
D3 |
La ciencia y la tecnología pueden resolver casi todos los problemas ambientales. |
|
Sección E. ¿Cuánto interés tienes en saber más acerca de los temas siguientes? |
|
|
E25 |
Los beneficios y posibles peligros de los organismos genéticamente modificados (OGM) en la agricultura. |
|
E26 |
Por qué la religión y la ciencia a veces están en conflicto. |
|
E27 |
Por qué los científicos no están de acuerdo a veces.
|
|
E32 |
Fenómenos que la ciencia no puede explicar todavía. |
|
Sección G. ¿Hasta qué punto estás de acuerdo con las siguientes afirmaciones? |
|
|
G5 |
Los beneficios de la ciencia son mayores que los efectos dañinos. |
|
G6 |
La ciencia y la tecnología ayudarán a erradicar la pobreza y el hambre del mundo. |
|
G7 |
La ciencia y la tecnología pueden resolver casi todos los problemas. |
|
G8 |
La ciencia y la tecnología ayudarán a las personas en situación de pobreza. |
|
G12 |
Siempre debemos confiar en lo que dicen los/las científicos/as |
|
Sección I. ¿Hasta qué punto estás de acuerdo con las siguientes afirmaciones? Aprendo ciencia cuando… |
|
|
I6 |
Participo en un evento de ciencia. |
|
I7 |
Participo en un club de ciencias después de la escuela. |
|
I8 |
Visito portales de internet. |
|
I10 |
Leo revistas científicas. |
Se utilizó el software Jamovi en el análisis factorial exploratorio (AFE) y confirmatorio (AFC) para agrupar las afirmaciones en dimensiones, así como para el análisis descriptivo y comparativo por género de las afirmaciones, dentro de cada factor.
RESULTADOS
La disposición al pensamiento crítico se puede organizar por lo menos en tres dimensiones diferenciadas pero relacionadas: Curiosidad epistemológica, Escepticismo reflexivo y Compromiso proactivo (Lederman, 2007, Bravo, et al., 2021, Ennis, 1962). Estas subdimensiones de la disposición al pensamiento crítico reflejan la complejidad del constructo y son consistentes con las visiones teóricas contemporáneas que superan la concepción puramente lógico-formal del pensamiento crítico (Facione, 2000; Ritchhart; Church; Morrison, 2011; Sjöström; Eilks, 2018).
El AFE permitió identificar 3 factores latentes o subdimensiones de la disposición hacia el pensamiento crítico. La primera, que incluyó las 4 afirmaciones de la sección I; la segunda, las 4 afirmaciones de la sección E; y la tercera, que incluyó las 4 afirmaciones de la sección G, más la afirmación D3 (Figura 1).
El AFC realizado posteriormente al AFE mostró un ajuste satisfactorio a los datos empíricos (CFI = 0.94; RMSEA = 0.05).
De acuerdo con las referencias teóricas mencionadas previamente, es posible asignar los siguientes constructos sobre la disposición hacia el pensamiento crítico: F1 También evidenció que las afirmaciones seleccionadas y relacionadas a la disposición al pensamiento crítico en el estudiantado, se agrupan en 3 sub-dimensiones o factores (Figura 1): Curiosidad epistemológica (Cuadro 1); F2: Escepticismo reflexivo (Cuadro 2), y F: Compromiso proactivo (Cuadro 3). Es necesario aclarar que χ2 (74) = 195; p < .001, probablemente como consecuencia del tamaño muestral.
Todas las subdimensiones mostraron una fiabilidad aceptable (Curiosidad epistemológica: α = 0.72; Escepticismo reflexivo: α = 0.76; Compromiso proactivo: α = 0.80).

Figura 1- Diagrama de flujo del AFE y AFC. Se muestran a la izquierda las afirmaciones seleccionadas del cuestionario RoseS que corresponden a las variables observables, agrupadas en 3 Factores correspondientes a los constructos que se muestran a la derecha): Compromiso proactivo (Cmp), Curiosidad epistemológica (Cse) y Escepticismo reflexivo (Ess).
La sub-dimensión Curiosidad epistemológica (M= 2.66, DE = 1.05) tiene relación con la naturaleza de la ciencia, particularmente con cómo se construye el conocimiento científico. Asimismo, se relaciona con los límites de la ciencia y la tecnología (lo que aún no se conoce). En este caso se evidenció acuerdo en relación con conflictos ciencia-religión e interés por aquellas cosas que la ciencia no puede explicar aún, por ser los valores de las medias superiores al punto central. Por otra parte, el estudiantado expresó desacuerdo por los aspectos sociales y controversiales de la ciencia, específicamente con los beneficios y peligros de los OGM (Cuadro 2). No hubo diferencias de género en las respuestas.
Cuadro 2. Sub-dimensión Curiosidad epistemológica.
|
|
Afirmaciones |
n |
M |
DE |
|
Los beneficios y posibles peligros de los organismos genéticamente modificados (OGM) en la agricultura |
603 |
2.39 |
1.04 |
|
|
E26 |
¿Por qué la religión y la ciencia a veces están en conflicto? |
615 |
2.59 |
1.13 |
|
E27 |
¿Por qué los científicos no están de acuerdo a veces? |
607 |
2.41 |
1.04 |
|
E32 |
Fenómenos que la ciencia no puede explicar todavía |
615 |
3.19 |
0.99 |
M: Media, DE: desvíos estándar de la sub-dimensión Curiosidad epistemológica. n: cantidad de participantes que respondieron el cuestionario.
Los resultados revelaron el Escepticismo reflexivo ya que el estudiantado expresó escasa confianza en general en la ciencia y la tecnología y las personas científicas (M = 2.18, DE = 0.97). Particularmente, escasa confianza en lo que dicen los científicos (M = 1.91, DE = 0.94) y en el poder de la ciencia para resolver casi todos los problemas ambientales (M = 2.18, DE = 1.02), menor expectativa de que la CyT puedan ayudar a personas en situación de pobreza (M = 1.96, DE = 0.96) y a erradicar la pobreza y el hambre del mundo (M = 2.17, DE = 0.97), mientras que mantuvo una visión equilibrada sobre el balance riesgos-beneficios de la ciencia (M = 2.56) (Cuadro 3).
Cuadro 3. Sub-dimensión Escepticismo reflexivo.
|
|
Afirmaciones |
n |
M |
DE |
|
Los beneficios de la ciencia son mayores que los efectos dañinos |
579 |
2.56 |
0.91 |
|
|
G6 |
La ciencia y la tecnología ayudarán a erradicar la pobreza y el hambre del mundo |
599 |
2.17 |
0.97 |
|
G7 |
La ciencia y la tecnología pueden resolver casi todos los problemas |
612 |
2.18 |
1.02 |
|
G8 |
La ciencia y la tecnología ayudarán a las personas en situación de pobreza |
596 |
1.96 |
0.96 |
|
G12 |
Siempre debemos confiar en lo que dicen los/las científicos/as |
614 |
1.91 |
0.94 |
|
D3 |
La ciencia y la tecnología pueden resolver casi todos los problemas ambientales |
616 |
2.28 |
1.02 |
M: Media, DE: desvíos estándar de la sub-dimensión Escepticismo reflexivo. n: cantidad de participantes que respondieron el cuestionario.
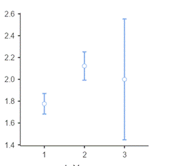
Los análisis post-hoc revelaron diferencias de género en la sub-dimensión Escepticismo reflexivo (Figura 2). Las mujeres mostraron posturas significativamente más escépticas que los hombres hacia la capacidad de la ciencia para resolver todos los problemas (χ²(2) = 16.04; p < .001) y para ayudar a las personas en situación de pobreza χ²(2) = 17.85; p < .001. En ambos casos, el tamaño del efecto fue pequeño a moderado (ε² = 0.03). Además, mostraron posturas más críticas que los varones sobre la resolución de problemas ambientales mediante la ciencia y tecnología (χ²(2) = 23.38; p < .001; ε² = 0.04). Sin embargo, no se encontraron diferencias en la evaluación de riesgos-beneficios.


1 = mujer, 2 = varón y 3 = prefiero no responder. Fuente propia
Figura 2. Comparación entre géneros sobre las percepciones acerca de: i) que la ciencia puede resolver problemas ambientales (izquierda); ii) la confianza hacia las personas científicas (medio), y iii) que la ciencia y la tecnología ayudan a personas en situación de pobreza (derecha).
En la dimensión Compromiso proactivo, el estudiantado reportó mayor acuerdo con que aprende ciencia cuando participa en eventos científicos como ferias de ciencias (M = 2.91, DE = 1.19), y cuando visita portales de internet (M = 2.80, DE = 1.04). En contraste, mostró menor percepción de aprendizaje al participar en clubes de ciencia (M = 2.53, DE = 1.24) y al leer revistas científicas (M = 2.44, DE = 1.18), (Cuadro 4). No se encontraron diferencias significativas entre géneros.
Cuadro 4. Sub-dimensión Compromiso proactivo.
|
|
Afirmaciones |
n |
M |
DE |
|
Aprendo ciencia cuando participo en un evento de ciencia |
613 |
2.91 |
1.19 |
|
|
I7 |
Aprendo ciencia cuando participo en un club de ciencias después de la escuela |
603 |
2.53 |
1.24 |
|
I8 |
Aprendo ciencia cuando visito portales de internet |
617 |
2.80 |
1.04 |
|
I10 |
Aprendo ciencia cuando leo revistas científicas |
603 |
2.44 |
1.18 |
M: Media, DE: desvío estándar de la sub-dimensión Compromiso proactivo. n: cantidad de participantes que respondieron el cuestionario.Fuente propia.
CONCLUSIONES Y RECOMENDACIONES
A partir de los hallazgos de esta investigación, es posible establecer algunas conclusiones respecto a la disposición hacia el pensamiento crítico del estudiantado de primer año de Educación Media Superior. Se advierte disposición hacia desarrollar pensamiento crítico, que se visualiza en una postura positiva hacia la curiosidad epistemológica y hacia el escepticismo reflexivo sobre la ciencia, la tecnología y las personas científicas. Asimismo, se evidencia un compromiso proactivo, siendo mayor respecto a la participación en actividades científicas que con la lectura de revistas científicas. Estas evidencias permiten pensar en posibles implicancias para la enseñanza de las ciencias.
La curiosidad epistemológica presente en el estudiantado es una puerta de entrada para la enseñanza de la naturaleza de la ciencia. Presentar secuencias didácticas que comiencen con controversias científico-tecnológicas actuales, daría lugar a superar visiones empiristas inductivistas de la ciencia. Las controversias son construidas por los estudiantes como problemas morales (Sadler y Zeidler, 2004), razonadas desde dimensiones afectivas, intuitivas y racionales. El conocimiento disciplinar se pone en juego al abordar estos problemas. El estudiantado rescata lo aprendido formal o informalmente, pero además, logra identificar una ausencia de conocimiento para resolver los problemas. Las dimensiones afectivas e intuitivas tienen un peso en la resolución, independientemente del contenido disciplinar.
El estudiantado manifiesta un escepticismo reflexivo hacia la autoridad científica incuestionable (rechazo de la delegación pasiva en expertos y confianza ciega en científicos), pero simultáneamente mantiene una visión equilibrada sobre el balance riesgos-beneficios de la ciencia. Este patrón sugiere la emergencia de la disposición crítica informada, al que aspira el Marco Curricular Nacional.
Se identifica una tensión entre el alto interés por los fenómenos inexplicados y el menor compromiso con prácticas científicas sostenidas, como la lectura de revistas especializadas. El estudiantado prefiere actividades de bajo umbral de compromiso (eventos esporádicos, consulta digital) sobre aquellas que requieren participación prolongada, lo que podría reflejar barreras de acceso, tiempo o autoeficacia.
El perfil de la disposición hacia el pensamiento crítico del estudiantado pone en evidencia que el mismo escepticismo reflexivo que forma ciudadanos informados podría estar actuando como factor disuasorio para las vocaciones científico-tecnológicas. La desconfianza hacia la autoridad científica, combinada con el pesimismo sobre la capacidad de la ciencia para resolver problemas sociales complejos, sugiere la necesidad de estrategias pedagógicas que humanicen la ciencia. Así por ejemplo, sería relevante proponer secuencias didácticas en las cuales se enseñe a seleccionar fuentes, a ser consciente de la provisionalidad del conocimiento científico y la existencia de posibles intereses económicos y políticos detrás de las decisiones.
Existe una base actitudinal en el estudiantado propicia para implementar la visión III de la alfabetización científica (Hodson, 2011) en las aulas uruguayas. La autonomía crítica, la curiosidad epistemológica y el reconocimiento de los límites del conocimiento científico constituyen condiciones favorables de las estudiantes mujeres uruguayas para desarrollar un perfil de pensamiento crítico, mostrando una autonomía intelectual desarrollada y un cuestionamiento hacia las narrativas cientificistas simplificadas. Este hallazgo, lejos de ser problemático, representa una oportunidad para enriquecer la cultura científica escolar mediante la integración de estas perspectivas críticas en el proceso de enseñanza y aprendizaje.
El reto para el sistema educativo uruguayo consiste en canalizar esta disposición crítica hacia una actividad agencial proactiva (Bandura, 2001) dentro del ecosistema científico-tecnológico. Esto implica no solo comprender o reaccionar ante las demandas de la sociedad, sino tomar decisiones que puedan incidir sobre el futuro.
Es necesario crear puentes pedagógicos entre la crítica y la agencia proactiva dentro del ecosistema científico-tecnológico, así como capitalizar el interés por aquello que la ciencia aún no puede explicar. El desafío es cultivar esta disposición emergente hacia un pensamiento crítico que, lejos de alejar a los jóvenes de la ciencia, los impulse a participar e incidir en ella a través de la resolución de problemas auténticos.
Es necesario reconocer algunas limitaciones de este estudio. En primer lugar las afirmaciones utilizadas fueron seleccionadas de un cuestionario que indaga actitudes hacia la ciencia y la tecnología, y no fue elaborado específicamente la para disposición al pensamiento crítico. Si bien la selección se basó en referentes teóricos y análisis de los datos empíricos, es posible a futuro encontrar otras afirmaciones que aporten al constructo y aumenten la fiabilidad de la escala. Es necesario seguir explorando esta área del conocimiento y añadir nuevas metodologías que profundicen y enriquezcan el estudio de esta dimensión.
REFERENCIAS
ADMINISTRACIÓN NACIONAL DE EDUCACIÓN PÚBLICA (ANEP). Marco curricular nacional Montevideo: ANEP, 2022.
AGENCIA NACIONAL DE INVESTIGACIÓN E INNOVACIÓN (ANII). Percepción de los jóvenes sobre la ciencia y la profesión científica. Montevideo: ANII, 2009. (Colección Indicadores y Estudios, n. 4).
BANDURA, Albert. Social Cognitive Theory: An Agentic Perspective. Annual Review of Psychology, 52, 1-26, 2001.
BRAVO, Maria Jesus, et al. An adaptation of the Critical Thinking Disposition Scale in Spanish youth. Thinking Skills and Creativity, [S.l.], v. 38, p. 100748, 2020. DOI: 10.1016/j.tsc.2020.100748.
CHOMSKY, Noam. Necessary Illusions: Thought Control in Democratic Societies. Toronto: CBC Enterprises, 1989.
COLUCCI-GRAY, Laura. Why Science and Art Must Work Together to Address Climate Change. Journal of Science Communication, Trieste, v. 19, n. 4, p. 1-8, 2020.
COLUCCI-GRAY, Laura.; COOKE, Carolyn. Transdisciplinarity: Re-Visioning How Sciences and Arts Together Can Enact Democratizing Creative Educational Experiences. Review of Research in Education, Thousand Oaks, v. 46, n. 1, p. 166-197, 2022.
COLUCCI-GRAY, Laura.; PERAZZONE, Anna. Uncertainty and Science Education: Building a Post-Normal Approach. Cultural Studies of Science Education, Dordrecht, v. 15, n. 3, p. 825-839, 2020.
COLUCCI-GRAY, Laura. Meeting the Sustainable Development Goals Through Interdisciplinary and Transdisciplinary Research and Practice. In: INTERNATIONAL CONFERENCE ON SUSTAINABLE DEVELOPMENT, 7., 2019, New York. Proceedings... New York: Earth Institute, Columbia University, 2019. p. 1-12.
ENNIS, Robert H. A Concept of Critical Thinking. Harvard Educational Review, Cambridge, v. 32, n. 1, p. 81-111, 1962.
FACIONE, Peter A. Critical thinking: a statement of expert consensus for purposes of educational assessment and instruction. Newark: American Philosophical Association, 1990.
FREIRE, Paulo. Pedagogía del oprimido. 17. ed. Río de Janeiro: Paz e Terra, 1970.
HALPERN, Diane F. Thought and Knowledge: An Introduction to Critical Thinking. 5. ed. Nova York: Psychology Press, 2014.
HODSON, Derek. Teaching and Learning about Science: Language, Theories, Methods, History, Traditions and Values. Rotterdam: Sense Publishers, 2009.
HODSON, Derek. Looking to the future: Building a curriculum for social activism. Rotterdam: Sense, 2011.
JIDESJÖ, Anders; OSKARSSON, Magnus; WESTMAN, Anna-Karin. ROSES Handbook. Introduction, guidelines, and underlying ideas. Mid Sweden University, 2020.
LEDERMAN, Norman G. Nature of science: past, present, and future. In: ABELL, Sandra K.; LEDERMAN, Norman G. (Ed.). Handbook of research on science education. Mahwah: Lawrence Erlbaum Associates, 2007. p. 831-879.
LERETTE, Silvy; CASTELLÓ, María. Percepciones sobre la ciencia y tecnología del estudiantado de primer año de Enseñanza Media Superior de Uruguay. En: MANASSERO-MÁS, María A.; VÁZQUEZ-ALONSO, Ángel (Ed.). La relevancia de la educación científica para el siglo XXI en España e Iberoamérica. Madrid: Narcea Ediciones, 2025. p. 253-269.
MANASSERO-MÁS, María A.; JIMÉNEZ-LÓPEZ, Rafael; VÁZQUEZ-ALONSO, Ángel. La relevancia de la educación científica segundo (RoseS): Aspectos metodológicos generales. En: MANASSERO-MÁS, María A.; VÁZQUEZ-ALONSO, Ángel (Ed.). La relevancia de la educación científica para el siglo XXI en España e Iberoamérica. Madrid: Narcea Ediciones, 2025. p. 37-58.
RITCHHART, Ron; CHURCH, Marck; MORRISON, Karin. Making Thinking Visible: How to Promote Engagement, Understanding, and Independence for All Learners. San Francisco: Jossey-Bass, 2011.
ROBERTS, Douglas A. Competing visions of scientific literacy: The influence of a science curriculum policy image. En: LINDER, Cedric; ÖSTMAN, Leif; ROBERTS, Douglas A., et al. Exploring the landscape of scientific literacy. London: Routledge, 2011. p. 11-27.
SADLER, Troy D.; ZEIDLER, Dana L. The morality of socioscientific issues: Construal and resolution of genetic engineering dilemmas. Science Education, Hoboken, v. 88, n. 1, p. 4-27, 2004.
SCHREINER, Camilla; SJØBERG, Svein. Sowing the seeds of ROSE: background, rationale, questionnaire development and data collection for ROSE (The Relevance of Science Education): a comparative study of students' views of science and science education. Acta Didáctica, v. 4, n. 1, p. 1-25, 2004.
SJÖSTRÖM, Jesper; EILKS, Ingo. Reconsidering different visions of scientific literacy and science education based on the concept of Bildung. En: DORI, Judy; MEVAREACH, Zemira; BAKER, Dale (Eds.), Cognition, metacognition, and culture in STEM education (pp. 65-88). Springer, 2018.
STANOVICH, Keith E. Rationality and the Reflective Mind. Nova York: Oxford University Press, 2011.
VÁZQUEZ-ALONSO, Ángel; MANASSERO-MAS, María Antonia. Más allá de la comprensión científica: educación científica para desarrollar el pensamiento. Revista Electrónica de Enseñanza de las Ciencias, [S. l.], v. 17, n. 2, p. 309-336, 2018.
WICKMAN, P.-O.; ERICKSON, G.; MACKINNON, A. (Ed.). Exploring the landscape of scientific literacy. London: Routledge, 2011. p. 11-27.
WILLINGHAM, Daniel T. Critical Thinking: Why Is It So Hard to Teach? Arts Education Policy Review, [s. l.], v. 109, n. 4, p. 21-32, 2008.